Cue Ball
Houdini, Redshift.
Responsible for all aspects

VSFX 728 Particles and Procedural Effects: Destruction
Date: 10/18/2023
Houdini Version: 19.5.640
Important statistics:
Average render time:3 min/frame (Renderfarm)
Resolution: 1280 x 720
Samples: 3 * 3
Global quality: 4
Diffuse quality: 16
Reflection quality: 1
Noise level: 0.01
Min Ray Samples: 2
Max Ray Samples: 9
Number of lights in scene: 2
Reference:


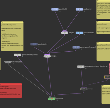
Because the surface of the pool balls have smaller pieces of fractures, I customize the smaller fracture.
Making the additional points by using Rigid Body material fracture.


Also, I use the attribute paint to control the strength of the Glue attribute to make specific customized fractures.
Adding popdrag and popdragspin to control the flying pieces.
Set active for the pieces we want to do destruction.






Don’t forget the substep value of the retime should be the same as the Dop network. Slow-motion substep 30.
In order to match the reference, I used the metaforce to do a second simulation.




Adding the particle simulation for the sparks effect. Making the debris effect to let the destruction be more realistic.










